目前,国内工商银行使用手机银行,购汇并将港币转到香港账户,国内免手续费,香港工银亚洲每笔收取60港币手续费。
有买香港保险的朋友,比如:若您的保费为10000港币,则需要汇款到工银亚洲香港户头需要10060港币才足够。
说明:同名账户,国内工行和香港工银亚洲英文姓名都是一致
国内工行如何汇款到自己的工银亚洲账户?
目前,大部分投保了香港保险的客户,都会开通一个香港账户,以便来年保费缴纳方便。那么开通后我们是如何将自己国内的钱汇款至香港账户呢?
本文以国内工行汇款至工银亚洲为例,给各位客户作参考:
现在,国内工商银行汇款至工银亚洲有4个办法:
1、客户可以亲临香港任意一家工行
告知柜台人员需要激活账户并存入大于60港币;如若客户只是在柜员机上存入港币只能算存钱,不能算激活。
2、内地客户可以到工行柜台办理电汇业务
手续费是电汇金额的1‰,最低50人民币,最高260人民币,另外电报费是80人民币。工银亚洲接收汇款的时候一般需要扣除60港币手续费,所以客户至少电汇大于120港币才能激活账户;该业务最多一个工作日能收到。
3、网银境外汇款办理
客户可以登上工行网银,使用境外汇款,手续费是汇款金额的0.5‰,最低是25人民币,最高是130人民币,不需要电报费。网银办理是实时到账的。
4、使用手机银行工银速汇业务汇至工银亚洲
客户可以使用手机银行进行购汇并将港币转到香港账户,国内是免手续费,工银亚洲每笔收取60港币手续费。
今天就以国内工商银行转至工银亚洲(香港)为例,简单说明如何使用手机银行的工银速汇业务将国内工行账户上的人民币,换成港币转到工银亚洲香港账户。
1、客户需要在国内工行拥有账户,并且开通网上银行,有电子密码器:
2、客户在自己的手机上应用市场,根据需要搜索并安装“中国工商银行”这个软件:
3、安装好之后登陆进去。我们首先要做的是先购汇。点击投资理财—结售汇。
4、结售汇页面会看到很多币种在当天的买入卖出价。选择港币。
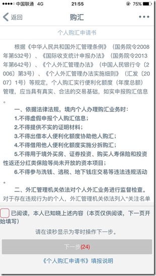
(1)选择购汇
(2)购汇需要查看购汇申请书并且需要填写明细。注意:购汇用途要写因私旅游。
(3)确认任何信息无误之后,就可以出现购汇成功的页面了。
(4)完成购汇之后,我们就回到主页面。点击转账汇款–向境外账户汇款。
境外工行收款
(5)填写汇款信息 敲黑板,划重点 信息资料填写都是全英文数字
(1)收款方信息
收款人名称:个人工银亚洲(香港)账户名称(银行卡上有,是个人姓名拼音);
收款人账号:个人工银亚洲(香港)港币储蓄账户(非银行卡,是12位数,开卡时会有几个子账户*,请选择尾号2的账户);
收款银行地址:33rd Floor, ICBC Tower, 3 Garden Road,Central,Hong Kong
城市:HongKong
邮编:UBHKHKHH
附:﹡工银亚洲综合账户号码说明(以 706 示例)
基本账户号码:706XXXXXXXX0
(以 0 结尾的港币基本账户,也是客户首次登录工银亚洲网银和手机银行的账户号码,首次登陆网银请选择“信用卡号/账号”)
工银亚洲的账户号码均为 12 位数,客户如需其他子账户,比如证券投资账户或基金投资账户,可以通过工银亚洲网银自助开立。
(2)付款方信息(由系统自动填写)
(3)款项信息
汇款币种:港币
钞汇标志:现汇
汇款金额:此处对应的是港币金额。
是否自动购汇:一般个人账户无外币存款,需选自动购汇(即自动用人民币购买港币汇往香港的个人账户)。
购汇及资金用途:因私旅游(或选择医疗)
(4) 确认信息及手续费等(手续费是电汇金额的0.25%,网银电汇免电报费),完成后显示汇款成功及电子回单
此处需要注意两点:
a.收款账户是12位的香港账户,一般是填写尾数为2的港币储蓄户。
b.收款人地址及汇款人地址需要写英文,汇款人地址一定要跟当初开户时候的地址一样。
收款人地址则为工银亚洲的地址:33/F,ICBC Tower,3 Garden Road,Central,Hong Kong.
工银亚洲的收款账户,填写自己的综合账户。
温馨提示:
1.汇款时请输入12位对应币种子账户账号,无需输入借记卡卡号;
2.工银亚洲账户接收汇款时会收取每笔60港币的入账手续费;
3.香港地区没有邮编,可填写“000000”。或者香港邮编 “999077”, 不懂地方最好填写国际银行代码SWIFT:UBHKHKHH
10.用途子项目则选择因私旅游度假,另外输入汇款的金额。
11.最后出现一个总页面,可以再次核对填写的资料,确认无误后打开工银电子密码器,输入有颜色的数字,并等待填写动态密码之后就可以汇款成功了。
12.因为是手机银行不是实时到账,客户可以隔一天登上工银亚洲网银查看自己是否收到款项,如已经到账,则已经是激活成功了。
注意事项:
填写收款人账户姓名账户号等信息后,用密码器输入有颜色的数字,最后输入动态密码即可。手机短信验证码也可以通过。
两个工作日内到账,无需手续费。
备注1:若使用电脑登陆网银汇款,需要扣除手续费;
备注2:若使用工商银行手机往其他香港账户汇款,每笔手续费最低40元起;
备注3:每人每年只有5万美元等额的购汇额度。
手机工行转工银亚洲 ,内地工行不收汇出费,工银亚洲收60港币汇入费
费用问题:
手续费问题,工商银行收取25元的手续费
工银亚洲,收取60港币的落地费。
到账时间:
第一次操作,是上午11点多汇款,一会就到账了,这次汇款是下午1点半操作,到了晚上才到账,具体到账时间,24小时以内是完全可以的。
赤子飞龙_爱生活_爱网赚




